PC单机游戏资源下载网站

《永劫无间》当前版本评测:扎实的内容扩充,为环境增添了活力

国庆假期已经过去了,读者们又投入到正常的生活节奏中,不知道这七天的假期是否让你们中毒了。

虽然假期已经过去了,但《永劫无间》的新版本还在火热之中,其所有新内容为这个年轻竞技游戏提供了生动的动力。 无论是新角色、新结构、新皮肤还是新活动,玩家们都会津津乐道地享受其中。

《永劫无间》当前版本评测:扎实的内容扩充,为环境增添了活力

新版本的玩家最关心的一定是新角色崔三娘。

作为新角色,她很可能冲击现有环境下的球队体系,并作为新的卡莉位参加目前的游戏对抗。 毕竟,无论是长相还是实力,崔三娘都在平均值以上,其角色设计也是惊人的优秀。 哪个角色登场,要带真人电视剧? 很明显,运营方也对新的作用给予了无限的期待。

《永劫无间》当前版本评测:扎实的内容扩充,为环境增添了活力

说实话,新角色崔三娘冲击环境的原因很简单,——超强的环境适应性。 崔三娘攻守兼备的性能,以及游戏中罕见的控制手段,都是让她大放光彩的门,从角色的技能设计上也可以看出这一点。

首先,崔三娘的小技分为三种——攻击、辅助、防守,三种f技对应三种用途,可以轻松应对各种局面。 但是,虽然分为三种类型,但并不意味着只能在各自的领域发挥威力。

例如,F1虽然是攻击方的小技能,但同样可以提供一定的控制能力,并且释放距离极短,不仅可以远程骚扰,还可以近身连技,控制对方,不是提高你的输出值得注意的是,近身F1的释放时机必须瞄准敌人身体下的高光提示范围。

另一方面,F2是《永劫无间》现在的技能池中罕见的阵型技能,可以作为切断地形的辅助手段,也可以作为切断对方后方的追击手段。 F2在提供地形切割的同时,也能提供不少控制,在小组赛中发挥出无与伦比的威力。

最后是防守方的F3。 这个技能可以为崔三母提供后退,在身体前面留下陷阱。 乍一看,这是机动性和辅助性兼备的顶级技能,但实际使用后,你会发现位移本身没有无敌的框架,实用性也大幅下降,在游戏中远远不如F1和F2。

《永劫无间》当前版本评测:扎实的内容扩充,为环境增添了活力

从从小的技能设计可以看出崔三娘偏向于功能角色,但玩家必须利用其功能性来完善自己的进攻方和防守方。

举个例子,要中断敌人的持续施法或通过集体战切断地形,可以使用任意控制手段,使敌人部队的后方人员无处可逃,为我方的输出位提供更有利的输出环境。 以上几点从崔三娘的三大绝招可以看出,V2和V3都是对敌方部队造成整体干扰的超广域控制,距离达到惊人的17米,作为战场型的作用是最合适的。

顺便说一下,崔三娘作为控制大海力量的角色,其大招的优先顺序极高。 V1和V2的洋流可以穿过泰米尔风的牢笼打断妖刀公主的大招,洋流命中燎原状态的济沧海时,也可以直接扑灭济沧海的火焰。 在这么多角色的互动下,胡桃法阵当然会被水的因素直接引爆,击退法阵中的所有敌人

《永劫无间》当前版本评测:扎实的内容扩充,为环境增添了活力

可以干扰,可以攻击,防守也很好。 崔三母的万金油在这段时间《永劫无间》的玩家们正在体验。 这样出众的能力使她能够适应任何体系,但这并不是说崔三母变得坚强到失去平衡。

事实上,崔三娘现在的成绩虽说万全,但是防守反击更突出。 过长的施法前景,往往与以崔三娘为中心的队伍自主组队的能力不可兼得,实战中新角色也有不可避免的短板。 这个短板也是其他老角色的突破口。

目前,在游戏环境内,积极进攻的阵营与擅长防守的崔三娘对立,形成了蛋角之势,给游戏环境带来了令人眼花缭乱的变化。

《永劫无间》当前版本评测:扎实的内容扩充,为环境增添了活力

除了新角色对玩法的影响以外,这次版本的另一大亮点是功能性内容更新和武器性内容更新。

在新版本中,玩家练习连段的训练室可以重置对方,添加了“愤怒的回复”。 在社交方面增加了朋友的评论功能,在游戏内增加了与天花板的对话选项。 这样可以防止角色触摸天花板时的误接触,从而实现更准确的输入。

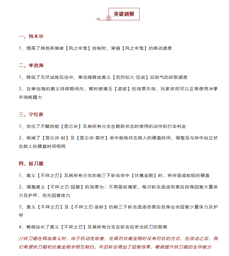
角色方面的调整,特木尔的强化和人气角色济沧海的优化调整备受关注,但关于是强化还是削弱,还需要更多的对局样本来进一步考证,而妖刀公主的强化是一个很有前景的调整。

与角色的小变化相比,《永劫无间》的武器方面在新版本中发生了很大的变化。 特别是《匕首》的大幅增强,将为新环境下的对抗内容注入新的势力,弓箭的削弱使游戏的白刃战更加重要。 控制性角色、功能性角色需要找到新的上位替代品来弥补弓箭缺失的输出。

无论从哪个角度来看,都可以说新版本的游戏环境将会与以往完全不同。 新角色的投入,武器的大幅改变,会让原本固化的游戏环境再次变得不稳定。

《永劫无间》当前版本评测:扎实的内容扩充,为环境增添了活力

在时尚方面,新版本更新了新角色的多种时尚,以及新宝箱——浪波宝箱。 浪宝箱包含22件新商品,值得注意的是新宝箱不包含“良品”质量的工具,具有保底机制,保底机制可以多次触发,所以非常良心。

除了新时尚和中秋节活动的活动奖励外,还为所有玩家提供了多种形式的选择,在新版本中创造了独特的角色,在新版本中取得了更好的成绩。

《永劫无间》当前版本评测:扎实的内容扩充,为环境增添了活力

《永劫无间》的新版本可以说是量大,自己为火热的游戏支付工资。 其中包括全新的角色、角色的调整、武器的调整、饰品的添加,把玩家的日常布置得一目了然。

无论是在游戏内还是在游戏外,都足够玩家长期研究,每一个设定的优化都会让游戏更加平易近人。 这次的新版本可以说是《永劫无间》再次向前迈出的坚实一步。 其玩法的扩展和优化,并不是为了让玩家拥有更优越的环境,通过体验更好的视角,来获得更好的游戏体验。

如果你是《永劫无间》的玩家,你一定会对这次的版本轮换很满意。

评分 8.0
Copyright2021-2026九狸游戏 粤ICP备2021101394号