PC单机游戏资源下载网站
当前位置 > 首页 > 文章列表 > 新闻
  • 通过一个晚上解决博士团队4个月的问题。沈伟回应:假新闻

    通过一个晚上解决博士团队4个月的问题。沈伟回应:假新闻
    前段时间,北大老师韦神再登微博热搜。90后的数学天才韦东奕被称为北大的“扫地僧”,16岁就拿下国际奥林匹克数学竞赛金牌。网传信息显示,一个6人的博士团队,因为一道数学方程解题过程出现问题,困扰他们项目团队4个月还没有解决。他们团队中的成员,托一位北大的朋友尝试让韦神来解决,结果韦神只用了一晚上就把困扰他们4个月的难题给解决了。 ...
    05-14
  • 三四十岁了还沉迷游戏史诗官方:不关你事但不影响你。

    三四十岁了还沉迷游戏史诗官方:不关你事但不影响你。
    在知乎里有这样一个问题:为什么有人三四十岁了,还沉迷游戏而不喜欢现实生活? ...
    05-14
  • 俄罗斯方块塔防国产独立游戏《方境战记》于5月25日发售。

    俄罗斯方块塔防国产独立游戏《方境战记》于5月25日发售。
    由个人开发者“喜人一个”制作,Gamera Games发行的塔防游戏《方境战记》将于5月25日下午3点在Steam发售,游戏定价18元,发售首周购买可享九折优惠。 ...
    05-14
  • 王智回应涉嫌垄断调查:坚决支持全力配合。

    王智回应涉嫌垄断调查:坚决支持全力配合。
    今日(5月13日)下午4时,据央视新闻报道,市场监管总局依法对知网涉嫌垄断行为立案调查。 ...
    05-14
  • Key全新视觉小说《终结的斯特拉》将于9月30日上映。

    Key全新视觉小说《终结的斯特拉》将于9月30日上映。
    Key社全年龄视觉小说新作《终结的斯特拉》(《Stella of The End》暂译)发布全新预告,该作由田中罗密欧编剧,SWAV作画,预计2022年9月30日发售,登陆PC(Windows 11/10/8.1),支持日文。 ...
    05-14
  • 新图对比《哥谭骑士》和《蝙蝠侠阿卡姆》不如老图?

    新图对比《哥谭骑士》和《蝙蝠侠阿卡姆》不如老图?
    近日《哥谭骑士》演示公布,许多粉丝看后对游戏质量产生质疑。有人将《哥谭骑士》与《蝙蝠侠:阿卡姆骑士》画面进行了对比,结果却让人大跌眼镜,新作画面竟然不如旧作?这就让人很疑惑了。 ...
    05-14
  • Twitter CEO目前正在解雇高管,并停止公司招聘。

    Twitter  CEO目前正在解雇高管,并停止公司招聘。
    推特正在改变其最高领导层。消费产品负责人 Kayvon Beykpour 在 Twitter 上宣布,现任 CEO Parag Agrawal “在让我知道他想让团队朝着不同的方向发展之后,要求我离开。” ...
    05-14
  • 动作游戏《法师死斗:灵魂之力》延期至冬季

    动作游戏《法师死斗:灵魂之力》延期至冬季
    出版商 Oizumi Amuzio 和开发商 Byking 已将团队战斗动作游戏 Magicians Dead: Force of the Soul 原计划在日本的春季发布窗口推迟到今年冬天。 ...
    05-14
  • 5.14神秘派对预告!华硕长荣联合秘密公之于众

    5.14神秘派对预告!华硕长荣联合秘密公之于众
    1995《新世纪福音战士》的播出,让当时很多年轻人第一次认识了日本动漫,那时有很多优秀的动漫作品引进国内,但是在众多动漫之中,EVA又是那么地与众不同,给了青年人无限的热情幻想!惊喜的是,我们意外得知5月14号华硕将举办一场神秘发布会,到时不知道能不能看到EVA的某些机型联名产品亮相呢?大家一起来期待吧! ...
    05-14
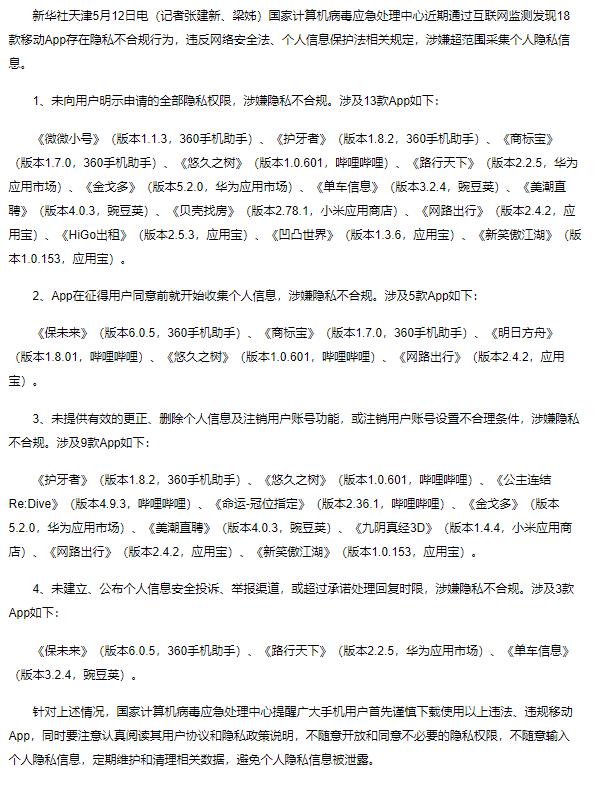
  • 国家计算机病毒应急处理中心:很多游戏B服隐私不符合规定。

    国家计算机病毒应急处理中心:很多游戏B服隐私不符合规定。
    来自新华网5月12日的消息,国家计算机病毒应急处理中心监测发现十八款APP存在隐私不合规行为,违反网络安全法、个人信息保护法相关规定,涉嫌超范围采集个人隐私信息,其中包含多款B站渠道服游戏,《明日方舟》、《公众连结Re:Dive》、《命运-冠位指定》等在内。 ...
    05-14
  • 悬疑游戏《卡戎的楼梯》 Steam页面在线支持简

    悬疑游戏《卡戎的楼梯》 Steam页面在线支持简
    今日(5月13日),第一人称恐怖悬疑游戏《卡戎的楼梯(Charon's Staircase)》上线Steam页面,游戏支持简体中文,发售日期尚未公布,感兴趣的玩家可以点击此处进入商店页面。 ...
    05-14
  • 育碧新作《碧海黑帆》 PC版在韩国通过了18的评分。

    育碧新作《碧海黑帆》 PC版在韩国通过了18的评分。
    由育碧开发的海盗游戏《碧海黑帆》已于昨日(5月12日)在韩国通过评级,游戏评级为18+。该游戏由育碧新加坡工作室主导,成都工作室和德国工作室协助研发的一款海盗题材MMORPG游戏,官方此前曾表示游戏预计于2023财年后半期间发售,将登陆PS4、XboxOne以及PC平台。 ...
    05-14
  • 这位29岁的职业足球经理表示,他将与《足球经理》比赛一起训练。

    这位29岁的职业足球经理表示,他将与《足球经理》比赛一起训练。
    威廉·斯蒂尔(William Still)是法国球队之一兰斯体育会的助理教练,在此之前他是比利时球队利尔斯队和比尔肖特俱乐部的主教练。考虑到他才 29 岁,这些成就非常了不起,这对于一名职业足球经理来说是非常年轻的。 ...
    05-14
  • MSI宣布RNG复赛团队成员写博客抗议不公正。

    MSI宣布RNG复赛团队成员写博客抗议不公正。
    今日(5月13日),英雄联盟赛事官方宣布RNG出赛的所有三场比赛进行重赛,官方解释原因为“所有比赛日志中呈现的延迟与釜山赛场的体验存在差异。因此,将从今天的比赛开始进行配置更改,以减少比赛舞台上的整体延迟。 ” ...
    05-14
  • 曝光《寂静岭》新截图风格很像《生化危机》。

    曝光《寂静岭》新截图风格很像《生化危机》。
    之前《寂静岭》商标更新,暗示科乐美准备开发《寂静岭》系列新作。还有传言称科乐美和《灵媒》工作室共同开发作品或为《寂静岭》,可惜一直没确凿证据。 ...
    05-14
  • 钛金公布了NS版本《暗影火炬城》的细节,7月12日正式发售。

    钛金公布了NS版本《暗影火炬城》的细节,7月12日正式发售。
    上海钛核网络今日正式宣布《暗影火炬城》Switch版将于7月12日正式发售,与此同时Switch亚洲实体版也将同步发售。欧美实体版将在今年第三季度与玩家朋友见面。游戏售价238港币。NS实体版《暗影火炬城》预购特典是独家设计的可容纳3张NS游戏卡的收藏盒一个。 ...
    05-14
  • 《鬼谷八荒》 Steam创意工坊5月底开大版,6月更新。

    《鬼谷八荒》 Steam创意工坊5月底开大版,6月更新。
    此前因第三方创意工坊而被差评轰炸的游戏《鬼谷八荒》今日(5月13日)发布公告,宣布其Steam审核型创意工坊将在五月底开启,官方已开始搭建内嵌的工坊界面和内部测试。目前,该作在Steam上全部测评已降为“褒贬不一”(54%好评),最近测评降为“差评如潮”(2%好评)。 ...
    05-14
  • 米哈新作《绝区零》,巡演首支宣传片,在封闭测试招募中公布。

    米哈新作《绝区零》,巡演首支宣传片,在封闭测试招募中公布。
    今日(5月13日),米哈游新作《绝区零》首部宣传片公布,“亲爱的准市民朋友,您所要前往的街区所发生的次级空洞灾害已得到有效遏制。十分感谢您在近几日的全力配合,已为您批复入城申请。请充分享受您的游览旅程!” ...
    05-14
  • 庵野秀明《新假面骑士》新特刊PV于2023年3月发行。

    庵野秀明《新假面骑士》新特刊PV于2023年3月发行。
    由庵野秀明编剧和执导的日本特摄英雄电影《新·假面骑士》今日(5月13日)公开了新特报PV,本片是《假面骑士》系列诞生50周年的企划作品之一,改编自石之森章太郎创作的特摄剧《假面骑士》。该片预计2023年3月在日本上映,由池松壮亮、滨边美波、柄本佑等主演。 ...
    05-14
  • 英国游戏开发行业就业增长25%,总计超过2万人。

    英国游戏开发行业就业增长25%,总计超过2万人。
    英国媒体TIGA的一项新研究显示,从2020年4月到2021年12月,该国游戏开发行业的就业人数增长了25%。根据TIGA在英国制作游戏的2022年报告,在此期间从事游戏工作的全职员工人数从16836人增加到20975人,年增长率为14.7%。到2021年12月,英国游戏工作室的年度投资达到13亿英镑,而在2020年4月,总投资额为9.93亿英镑。 ...
    05-14
  • Copyright2021-2026九狸游戏 粤ICP备2021101394号
    4.105704s